公积金提取:条件与手续全解析
公积金作为一项重要的福利制度,为职工在购房、租房等方面提供了有力的支持。了解公积金的提取条件和办理手续,对于广大职工来说至关重要。

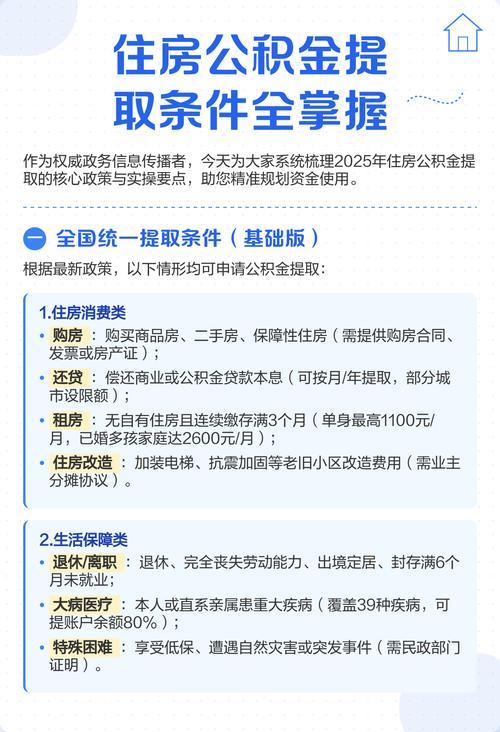
首先,我们来看看公积金提取的条件。一般来说公积金提取手续,常见的提取条件包括:
1. 购买自住住房,如商品房、经济适用房等。
2. 建造、翻建、大修自住住房。
3. 偿还购房贷款本息。
4. 租赁住房自住。
5. 离休、退休。

6. 完全丧失劳动能力,并与单位终止劳动关系。
7. 出境定居。
8. 职工死亡或被宣告死亡。
以下是一个简单的表格,对部分常见提取条件及所需材料进行对比:
提取条件所需材料
购买自住住房

购房合同、购房发票、身份证等
租赁住房自住
租赁合同、租金支付凭证、身份证等
离休、退休
离休证、退休证、身份证等
接下来,了解一下办理公积金提取手续的流程。

1. 准备相关材料,根据提取条件的不同,准备对应的证明文件和身份证件。
2. 向所在单位提出提取申请,单位进行初审并出具提取证明。
3. 携带提取证明和相关材料,前往当地公积金管理中心办理提取手续。
4. 公积金管理中心审核材料,如符合提取条件公积金提取手续,将批准提取,并将款项转至职工指定的银行账户。
需要注意的是,不同地区的公积金提取政策和手续可能会有所差异。在办理提取手续前,建议职工先通过当地公积金管理中心的官方网站、咨询电话或服务窗口公积金提取手续,了解详细的政策和要求,以确保提取过程顺利进行。
总之,公积金的提取是职工合法权益的体现,但要在符合规定的条件下,按照正规的手续办理,才能充分享受这一福利带来的实惠。


